Árboles de Decisión

Introducción

Los árboles de decisión son uno de los métodos más intuitivos y ampliamente utilizados en el aprendizaje supervisado. A diferencia de los métodos lineales como la regresión logística, los árboles pueden capturar relaciones no lineales complejas e interacciones entre variables de forma natural, produciendo modelos que son fáciles de interpretar y visualizar.

Motivación: Limitaciones de los Métodos Lineales

Consideremos un problema donde queremos predecir si un cliente comprará un producto basándonos en su edad y su ingreso. Los métodos lineales (como regresión logística) asumirían que existe una frontera de decisión lineal:

\[\beta_0 + \beta_1 \cdot \text{edad} + \beta_2 \cdot \text{ingreso} = 0\]

Sin embargo, la realidad puede ser más compleja: tal vez los clientes jóvenes con ingresos altos compran, los clientes mayores con cualquier ingreso compran, pero los clientes jóvenes con ingresos bajos no compran. Esta regla no es lineal y involucra interacciones entre variables.

Los árboles de decisión resuelven este problema al particionar el espacio de características en regiones rectangulares, donde cada región tiene su propia predicción.

Estructura de un Árbol de Decisión

Un árbol de decisión es una estructura jerárquica compuesta por:

  1. Nodo raíz (root node): Contiene todos los datos de entrenamiento
  2. Nodos internos (internal nodes): Representan decisiones basadas en características
  3. Ramas (branches): Representan el resultado de una decisión
  4. Nodos hoja o terminales (leaf nodes): Contienen las predicciones finales

Cada nodo interno realiza una pregunta binaria sobre una característica:

  • “¿Edad ≤ 30?”
  • “¿Ingreso > $50,000?”
  • “¿Categoría = A o B?”

Ejemplo Visual Simple

                    [Edad ≤ 30?]
                    /           \
                  Sí             No
                 /                 \
        [Ingreso ≤ 40K?]        Compra = Sí
           /         \
         Sí          No
        /             \
   Compra = No    Compra = Sí

Este árbol representa las siguientes reglas:

  • Si edad > 30 → Compra = Sí
  • Si edad ≤ 30 y ingreso > 40K → Compra = Sí
  • Si edad ≤ 30 y ingreso ≤ 40K → Compra = No

Construcción de Árboles de Decisión

Particionamiento Recursivo del Espacio

Los árboles de decisión construyen su estructura mediante particionamiento recursivo binario (recursive binary splitting). Este proceso:

  1. Comienza con todos los datos en el nodo raíz
  2. Encuentra la mejor división (variable y punto de corte)
  3. Divide los datos en dos nodos hijos
  4. Repite el proceso recursivamente para cada nodo hijo
  5. Se detiene cuando se cumple un criterio de parada

Matemáticamente, el espacio de características \(\mathbb{R}^p\) se divide en \(M\) regiones disjuntas \(R_1, R_2, ..., R_M\) tales que:

\[\bigcup_{m=1}^{M} R_m = \mathbb{R}^p, \quad R_i \cap R_j = \emptyset \text{ para } i \neq j\]

Cada región \(R_m\) es un hiperrectángulo paralelo a los ejes de coordenadas.

Criterios de Impureza

Para decidir cómo dividir un nodo, necesitamos medir la impureza o heterogeneidad de un nodo. Un nodo es “puro” si contiene mayormente ejemplos de una sola clase.

1. Índice de Gini

El índice de Gini mide la probabilidad de clasificar incorrectamente un elemento elegido aleatoriamente si se etiqueta aleatoriamente según la distribución de clases del nodo:

\[I_G(t) = \sum_{k=1}^{K} p_k(t) \cdot (1 - p_k(t)) = \sum_{k=1}^{K} p_k(t) - \sum_{k=1}^{K} p_k(t)^2 = 1 - \sum_{k=1}^{K} p_k(t)^2\]

Donde:

  • \(K\) es el número de clases
  • \(p_k(t)\) es la proporción de ejemplos de la clase \(k\) en el nodo \(t\)

Propiedades del índice de Gini:

  • Mínimo (\(I_G = 0\)): Nodo puro (una sola clase)
    • Ejemplo: Si \(p_1 = 1, p_2 = 0\)\(I_G = 1 - (1^2 + 0^2) = 0\)
  • Máximo (cuando las clases están balanceadas):
    • Para 2 clases con \(p_1 = p_2 = 0.5\)\(I_G = 1 - (0.5^2 + 0.5^2) = 0.5\)
    • Para \(K\) clases con \(p_k = 1/K\)\(I_G = 1 - K(1/K)^2 = (K-1)/K\)

2. Entropía

La entropía mide el desorden o incertidumbre en un nodo, basada en la teoría de la información:

\[H(t) = -\sum_{k=1}^{K} p_k(t) \log_2(p_k(t))\]

Por convención, \(0 \log(0) = 0\).

Propiedades de la entropía:

  • Mínimo (\(H = 0\)): Nodo puro (certidumbre completa)
  • Máximo (\(H = \log_2(K)\)): Clases uniformemente distribuidas (máxima incertidumbre)
    • Para 2 clases: \(H_{\max} = 1\) bit
    • Para 4 clases: \(H_{\max} = 2\) bits

Ganancia de Información (Information Gain):

La ganancia de información mide la reducción en entropía al realizar una división:

\[IG = H(t_{\text{padre}}) - \sum_{i \in \{\text{izq, der}\}} \frac{n_i}{n} H(t_i)\]

Donde \(n_i\) es el número de ejemplos en el nodo hijo \(i\) y \(n\) es el total en el nodo padre.

3. Error de Clasificación

El error de clasificación es la tasa de ejemplos que no pertenecen a la clase mayoritaria:

\[E(t) = 1 - \max_k p_k(t)\]

Este criterio es menos sensible a cambios en la distribución de clases y se usa menos en la práctica.

Comparación Visual de Criterios de Impureza

Comparación de criterios de impureza para clasificación binaria
Valores de impureza en puntos clave:
============================================================
Proporción p    Gini         Entropía     Error       
------------------------------------------------------------
0.0             0.0000       0.0000       0.0000      
0.1             0.1800       0.4690       0.1000      
0.3             0.4200       0.8813       0.3000      
0.5             0.5000       1.0000       0.5000      
0.7             0.4200       0.8813       0.3000      
0.9             0.1800       0.4690       0.1000      
1.0             0.0000       0.0000       0.0000      

Observaciones:

  1. Gini y Entropía son muy similares en comportamiento y suelen dar resultados comparables
  2. Error de clasificación es menos sensible a cambios en las probabilidades
  3. En la práctica, Gini es más común por ser más eficiente computacionalmente
  4. Todas alcanzan su máximo cuando las clases están balanceadas (\(p = 0.5\))

Algoritmo de Construcción CART

El algoritmo CART (Classification And Regression Trees) es el método más común para construir árboles de decisión:

Algoritmo: Construcción Greedy de Árbol de Decisión

función CONSTRUIR_ARBOL(datos, profundidad_actual, max_profundidad):
    // Criterios de parada
    si profundidad_actual >= max_profundidad O
       nodo es puro O
       número de muestras < min_muestras:
        crear nodo hoja con predicción mayoritaria
        retornar

    // Encontrar mejor división
    mejor_ganancia = -infinito

    para cada característica j en {1, ..., p}:
        para cada posible punto de corte c:
            dividir datos en: {x_j ≤ c} y {x_j > c}
            calcular impureza ponderada de los nodos hijos
            calcular ganancia = impureza_padre - impureza_hijos

            si ganancia > mejor_ganancia:
                mejor_ganancia = ganancia
                mejor_característica = j
                mejor_corte = c

    // Crear división
    crear nodo interno con pregunta: "x[mejor_característica] ≤ mejor_corte?"
    datos_izq = datos donde x[mejor_característica] ≤ mejor_corte
    datos_der = datos donde x[mejor_característica] > mejor_corte

    // Recursión
    hijo_izquierdo = CONSTRUIR_ARBOL(datos_izq, profundidad_actual + 1, max_profundidad)
    hijo_derecho = CONSTRUIR_ARBOL(datos_der, profundidad_actual + 1, max_profundidad)

    retornar nodo_actual

Características clave del algoritmo:

  1. Greedy (Voraz): En cada paso, elige la mejor división local sin considerar divisiones futuras
  2. Top-down: Construye desde la raíz hacia las hojas
  3. Recursivo: Aplica el mismo proceso a cada subárbol
  4. Binario: Cada división genera exactamente dos nodos hijos

Ejemplo: Construcción Paso a Paso

import numpy as np
import pandas as pd
from sklearn.tree import DecisionTreeClassifier
from sklearn.datasets import make_classification
import matplotlib.pyplot as plt

# Generar datos sintéticos simples (2D para visualización)
np.random.seed(42)
X, y = make_classification(
    n_samples=200,
    n_features=2,
    n_informative=2,
    n_redundant=0,
    n_clusters_per_class=1,
    flip_y=0.1,
    class_sep=1.5,
    random_state=42
)

# Crear DataFrame para mejor visualización
df = pd.DataFrame(X, columns=['X1', 'X2'])
df['Clase'] = y

print("Datos de ejemplo:")
print("=" * 60)
print(df.head(10))
print(f"\nTotal de muestras: {len(df)}")
print(f"Clases: {df['Clase'].value_counts().to_dict()}")
Datos de ejemplo:
============================================================
         X1        X2  Clase
0  1.122201 -3.621909      0
1  2.055968  3.471449      1
2  1.626547 -0.708767      0
3  2.238265  2.357568      1
4  1.010960  2.377681      1
5  0.095620  2.794548      1
6  0.700506  1.005135      1
7  1.873085  2.558868      1
8  1.076216  1.470596      1
9  2.176681  0.741384      1

Total de muestras: 200
Clases: {1: 101, 0: 99}
from sklearn.tree import plot_tree

# Entrenar árboles con diferentes profundidades
profundidades = [1, 2, 3, 5]
fig, axes = plt.subplots(2, 2, figsize=(14, 10))
axes = axes.ravel()

for idx, depth in enumerate(profundidades):
    # Entrenar árbol
    tree = DecisionTreeClassifier(
        max_depth=depth,
        criterion='gini',
        random_state=42
    )
    tree.fit(X, y)

    # Visualizar árbol
    plot_tree(
        tree,
        ax=axes[idx],
        feature_names=['X1', 'X2'],
        class_names=['Clase 0', 'Clase 1'],
        filled=True,
        rounded=True,
        fontsize=9
    )

    # Calcular accuracy en entrenamiento
    train_accuracy = tree.score(X, y)
    axes[idx].set_title(
        f'Profundidad = {depth} | Accuracy = {train_accuracy:.3f}',
        fontsize=12,
        pad=10
    )

plt.tight_layout()
plt.show()

# Mostrar información detallada del árbol más complejo
print("\n" + "=" * 60)
print("INFORMACIÓN DEL ÁRBOL (Profundidad = 5)")
print("=" * 60)
tree_detailed = DecisionTreeClassifier(max_depth=5, random_state=42)
tree_detailed.fit(X, y)
print(f"Número de nodos: {tree_detailed.tree_.node_count}")
print(f"Número de hojas: {tree_detailed.get_n_leaves()}")
print(f"Profundidad real: {tree_detailed.get_depth()}")
print(f"Accuracy en entrenamiento: {tree_detailed.score(X, y):.3f}")

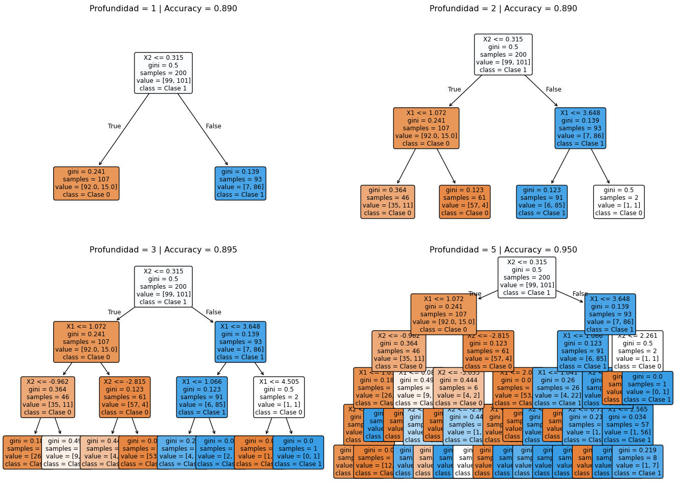
Comparación de árboles con diferentes profundidades

============================================================
INFORMACIÓN DEL ÁRBOL (Profundidad = 5)
============================================================
Número de nodos: 41
Número de hojas: 21
Profundidad real: 5
Accuracy en entrenamiento: 0.950

Fronteras de decisión para diferentes profundidades de árbol

Observaciones importantes:

  1. Profundidad = 1 (stump): Una sola división, frontera muy simple
  2. Profundidad = 2-3: Capturas las principales regiones de decisión
  3. Profundidad = 5: Frontera muy compleja, posible sobreajuste
  4. Las fronteras son siempre paralelas a los ejes (particiones rectangulares)

Sobreajuste y Control de Complejidad

El Problema del Sobreajuste

Los árboles de decisión tienen una tendencia natural al sobreajuste (overfitting). Sin restricciones, un árbol puede crecer hasta que cada nodo hoja contenga un solo ejemplo, logrando 100% de accuracy en entrenamiento pero generalizando muy mal.

Causas del sobreajuste:

  1. Alta varianza: Pequeños cambios en los datos pueden producir árboles muy diferentes
  2. Falta de regularización inherente: Sin restricciones, el árbol memoriza los datos
  3. Captura de ruido: El árbol aprende patrones específicos del conjunto de entrenamiento

Estrategias de Control de Complejidad

1. Pre-Poda (Pre-Pruning)

La pre-poda detiene el crecimiento del árbol durante su construcción mediante criterios:

Hiperparámetros comunes:

  • max_depth: Profundidad máxima del árbol
    • Valores típicos: 3-10
    • Menor → Más sesgo, menos varianza
  • min_samples_split: Mínimo de muestras para dividir un nodo
    • Valores típicos: 2-20
    • Mayor → Árbol más pequeño
  • min_samples_leaf: Mínimo de muestras en una hoja
    • Valores típicos: 1-10
    • Mayor → Hojas más confiables
  • max_features: Número máximo de características a considerar por división
    • 'sqrt': √p características (usado en Random Forest)
    • 'log2': log₂(p) características
    • None: Todas las características
  • max_leaf_nodes: Número máximo de nodos hoja
    • Controla directamente el tamaño del árbol

2. Post-Poda (Post-Pruning)

La post-poda construye un árbol completo y luego lo reduce eliminando nodos que no aportan suficiente mejora.

Cost-Complexity Pruning (Poda por Costo-Complejidad):

Define una función de costo que balancea error y complejidad:

\[C_\alpha(T) = \sum_{m=1}^{|T|} \sum_{i: x_i \in R_m} L(y_i, \hat{y}_m) + \alpha |T|\]

Donde:

  • \(|T|\) es el número de nodos hoja
  • \(\alpha \geq 0\) es el parámetro de complejidad
  • \(L\) es la función de pérdida
  • \(\hat{y}_m\) es la predicción en el nodo hoja \(m\)

Efecto de \(\alpha\):

  • \(\alpha = 0\): Árbol completo (sin poda)
  • \(\alpha\) grande: Árbol muy pequeño (mayor regularización)
from sklearn.model_selection import train_test_split
from sklearn.tree import DecisionTreeClassifier

# Dividir datos
X_train, X_test, y_train, y_test = train_test_split(
    X, y, test_size=0.3, random_state=42
)

# Entrenar árbol completo
tree_full = DecisionTreeClassifier(random_state=42)
tree_full.fit(X_train, y_train)

# Obtener camino de cost-complexity pruning
path = tree_full.cost_complexity_pruning_path(X_train, y_train)
ccp_alphas = path.ccp_alphas
impurities = path.impurities

print("Cost-Complexity Pruning Path:")
print("=" * 60)
print(f"Número de valores de alpha: {len(ccp_alphas)}")
print(f"Rango de alpha: [{ccp_alphas[0]:.6f}, {ccp_alphas[-1]:.6f}]")

# Entrenar árboles para diferentes valores de alpha
train_scores = []
test_scores = []
n_leaves = []
depths = []

for alpha in ccp_alphas:
    tree = DecisionTreeClassifier(random_state=42, ccp_alpha=alpha)
    tree.fit(X_train, y_train)
    train_scores.append(tree.score(X_train, y_train))
    test_scores.append(tree.score(X_test, y_test))
    n_leaves.append(tree.get_n_leaves())
    depths.append(tree.get_depth())

# Visualización
fig, axes = plt.subplots(1, 3, figsize=(15, 4))

# Panel 1: Accuracy vs Alpha
axes[0].plot(ccp_alphas, train_scores, label='Entrenamiento',
             marker='o', linewidth=2)
axes[0].plot(ccp_alphas, test_scores, label='Prueba',
             marker='s', linewidth=2)
axes[0].set_xlabel('Alpha (ccp_alpha)', fontsize=11)
axes[0].set_ylabel('Accuracy', fontsize=11)
axes[0].set_title('Accuracy vs Alpha', fontsize=12)
axes[0].legend()
axes[0].grid(True, alpha=0.3)

# Encontrar mejor alpha
best_idx = np.argmax(test_scores)
best_alpha = ccp_alphas[best_idx]
axes[0].axvline(x=best_alpha, color='red', linestyle='--',
                label=f'Mejor α = {best_alpha:.4f}')

# Panel 2: Número de hojas vs Alpha
axes[1].plot(ccp_alphas, n_leaves, marker='o', linewidth=2, color='green')
axes[1].set_xlabel('Alpha (ccp_alpha)', fontsize=11)
axes[1].set_ylabel('Número de Hojas', fontsize=11)
axes[1].set_title('Complejidad del Árbol vs Alpha', fontsize=12)
axes[1].grid(True, alpha=0.3)
axes[1].axvline(x=best_alpha, color='red', linestyle='--')

# Panel 3: Profundidad vs Alpha
axes[2].plot(ccp_alphas, depths, marker='o', linewidth=2, color='purple')
axes[2].set_xlabel('Alpha (ccp_alpha)', fontsize=11)
axes[2].set_ylabel('Profundidad del Árbol', fontsize=11)
axes[2].set_title('Profundidad vs Alpha', fontsize=12)
axes[2].grid(True, alpha=0.3)
axes[2].axvline(x=best_alpha, color='red', linestyle='--')

plt.tight_layout()
plt.show()

print(f"\n{'='*60}")
print("COMPARACIÓN: Árbol sin poda vs Árbol podado")
print("="*60)
print(f"\nÁrbol sin poda (α = 0):")
print(f"  Hojas: {n_leaves[0]}")
print(f"  Profundidad: {depths[0]}")
print(f"  Accuracy entrenamiento: {train_scores[0]:.3f}")
print(f"  Accuracy prueba: {test_scores[0]:.3f}")

print(f"\nÁrbol podado óptimo (α = {best_alpha:.4f}):")
print(f"  Hojas: {n_leaves[best_idx]}")
print(f"  Profundidad: {depths[best_idx]}")
print(f"  Accuracy entrenamiento: {train_scores[best_idx]:.3f}")
print(f"  Accuracy prueba: {test_scores[best_idx]:.3f}")
Cost-Complexity Pruning Path:
============================================================
Número de valores de alpha: 13
Rango de alpha: [0.000000, 0.309700]

Efecto de la poda en el desempeño del árbol

============================================================
COMPARACIÓN: Árbol sin poda vs Árbol podado
============================================================

Árbol sin poda (α = 0):
  Hojas: 24
  Profundidad: 10
  Accuracy entrenamiento: 1.000
  Accuracy prueba: 0.850

Árbol podado óptimo (α = 0.0129):
  Hojas: 4
  Profundidad: 3
  Accuracy entrenamiento: 0.907
  Accuracy prueba: 0.883

Interpretabilidad y Análisis

Importancia de Variables

Una de las grandes ventajas de los árboles es que podemos medir la importancia de cada variable basándonos en cuánto reduce la impureza:

\[\text{Importancia}(X_j) = \sum_{t: \text{usa } X_j} \frac{n_t}{n} \cdot \Delta I(t)\]

Donde: - \(n_t\) es el número de muestras en el nodo \(t\) - \(n\) es el número total de muestras - \(\Delta I(t)\) es la reducción en impureza por la división en el nodo \(t\)

# Entrenar árbol en dataset con más características
from sklearn.datasets import make_classification

# Generar datos con 10 características
X_multi, y_multi = make_classification(
    n_samples=500,
    n_features=10,
    n_informative=6,
    n_redundant=2,
    n_repeated=0,
    random_state=42
)

# Nombres de características
feature_names = [f'X{i+1}' for i in range(10)]

# Entrenar árbol
tree_multi = DecisionTreeClassifier(max_depth=5, random_state=42)
tree_multi.fit(X_multi, y_multi)

# Obtener importancias
importances = tree_multi.feature_importances_
indices = np.argsort(importances)[::-1]

# Visualización
fig, axes = plt.subplots(1, 2, figsize=(12, 5))

# Panel 1: Gráfico de barras
axes[0].barh(range(10), importances[indices], color='steelblue', alpha=0.7)
axes[0].set_yticks(range(10))
axes[0].set_yticklabels([feature_names[i] for i in indices])
axes[0].set_xlabel('Importancia', fontsize=11)
axes[0].set_title('Importancia de Variables (Reducción de Impureza)', fontsize=12)
axes[0].grid(True, alpha=0.3, axis='x')

# Añadir valores
for i, (idx, imp) in enumerate(zip(indices, importances[indices])):
    axes[0].text(imp + 0.005, i, f'{imp:.3f}', va='center', fontsize=9)

# Panel 2: Importancia acumulada
cumsum_importance = np.cumsum(importances[indices])
axes[1].plot(range(1, 11), cumsum_importance, marker='o', linewidth=2.5,
             markersize=8, color='darkgreen')
axes[1].fill_between(range(1, 11), cumsum_importance, alpha=0.3, color='green')
axes[1].axhline(y=0.8, color='red', linestyle='--', linewidth=1.5,
                label='80% de importancia')
axes[1].axhline(y=0.95, color='orange', linestyle='--', linewidth=1.5,
                label='95% de importancia')
axes[1].set_xlabel('Número de Variables', fontsize=11)
axes[1].set_ylabel('Importancia Acumulada', fontsize=11)
axes[1].set_title('Importancia Acumulada de Variables', fontsize=12)
axes[1].set_xticks(range(1, 11))
axes[1].legend()
axes[1].grid(True, alpha=0.3)

plt.tight_layout()
plt.show()

# Imprimir tabla de importancias
print("\nTabla de Importancias:")
print("=" * 60)
print(f"{'Variable':<12} {'Importancia':<15} {'Importancia Acum.':<20}")
print("-" * 60)
cumsum = 0
for idx in indices:
    cumsum += importances[idx]
    print(f"{feature_names[idx]:<12} {importances[idx]:<15.4f} {cumsum:<20.4f}")

Importancia de variables en árbol de decisión

Tabla de Importancias:
============================================================
Variable     Importancia     Importancia Acum.   
------------------------------------------------------------
X1           0.3599          0.3599              
X6           0.1732          0.5331              
X8           0.1130          0.6462              
X2           0.0921          0.7383              
X5           0.0771          0.8154              
X10          0.0768          0.8921              
X9           0.0514          0.9436              
X4           0.0385          0.9821              
X7           0.0134          0.9955              
X3           0.0045          1.0000              

Extracción de Reglas

Los árboles pueden convertirse en reglas IF-THEN interpretables:

from sklearn.tree import export_text

# Entrenar árbol simple para mejor interpretabilidad
tree_simple = DecisionTreeClassifier(max_depth=3, min_samples_leaf=10, random_state=42)
tree_simple.fit(X[:, :2], y)

# Exportar reglas como texto
tree_rules = export_text(tree_simple, feature_names=['X1', 'X2'])

print("REGLAS DE DECISIÓN DEL ÁRBOL:")
print("=" * 60)
print(tree_rules)

# Función para extraer rutas de decisión
def get_decision_path(tree, feature_names, sample):
    """Extrae la ruta de decisión para una muestra"""
    node = 0
    path = []

    while tree.tree_.feature[node] != -2:  # -2 indica nodo hoja
        feature_idx = tree.tree_.feature[node]
        threshold = tree.tree_.threshold[node]

        if sample[feature_idx] <= threshold:
            direction = "<="
            node = tree.tree_.children_left[node]
        else:
            direction = ">"
            node = tree.tree_.children_right[node]

        path.append(f"{feature_names[feature_idx]} {direction} {threshold:.3f}")

    # Obtener predicción
    class_probs = tree.tree_.value[node][0]
    predicted_class = np.argmax(class_probs)

    return path, predicted_class, class_probs

# Ejemplo: explicar predicción para algunas muestras
print("\n" + "=" * 60)
print("EXPLICACIÓN DE PREDICCIONES")
print("=" * 60)

for i in range(3):
    sample = X[i, :2]
    path, pred_class, probs = get_decision_path(tree_simple, ['X1', 'X2'], sample)

    print(f"\nMuestra {i+1}: X1={sample[0]:.3f}, X2={sample[1]:.3f}")
    print(f"Clase real: {y[i]}")
    print(f"Predicción: {pred_class}")
    print(f"Probabilidades: Clase 0 = {probs[0]:.3f}, Clase 1 = {probs[1]:.3f}")
    print("Ruta de decisión:")
    for step in path:
        print(f"  → {step}")
REGLAS DE DECISIÓN DEL ÁRBOL:
============================================================
|--- X2 <= 0.31
|   |--- X1 <= 1.07
|   |   |--- X2 <= -0.96
|   |   |   |--- class: 0
|   |   |--- X2 >  -0.96
|   |   |   |--- class: 0
|   |--- X1 >  1.07
|   |   |--- X2 <= -2.17
|   |   |   |--- class: 0
|   |   |--- X2 >  -2.17
|   |   |   |--- class: 0
|--- X2 >  0.31
|   |--- X1 <= 1.07
|   |   |--- X2 <= 1.20
|   |   |   |--- class: 1
|   |   |--- X2 >  1.20
|   |   |   |--- class: 1
|   |--- X1 >  1.07
|   |   |--- X2 <= 0.82
|   |   |   |--- class: 1
|   |   |--- X2 >  0.82
|   |   |   |--- class: 1


============================================================
EXPLICACIÓN DE PREDICCIONES
============================================================

Muestra 1: X1=1.122, X2=-3.622
Clase real: 0
Predicción: 0
Probabilidades: Clase 0 = 0.800, Clase 1 = 0.200
Ruta de decisión:
  → X2 <= 0.315
  → X1 > 1.072
  → X2 <= -2.166

Muestra 2: X1=2.056, X2=3.471
Clase real: 1
Predicción: 1
Probabilidades: Clase 0 = 0.018, Clase 1 = 0.982
Ruta de decisión:
  → X2 > 0.315
  → X1 > 1.066
  → X2 > 0.821

Muestra 3: X1=1.627, X2=-0.709
Clase real: 0
Predicción: 0
Probabilidades: Clase 0 = 0.961, Clase 1 = 0.039
Ruta de decisión:
  → X2 <= 0.315
  → X1 > 1.072
  → X2 > -2.166

Ventajas y Desventajas

Ventajas de los Árboles de Decisión

  1. Interpretabilidad: Fáciles de entender y explicar, incluso para no expertos

    • Se pueden visualizar completamente
    • Generan reglas IF-THEN interpretables
  2. Manejo de variables mixtas: Pueden manejar características numéricas y categóricas sin preprocesamiento

  3. No requieren normalización: Las decisiones son invariantes a transformaciones monótonas

  4. Capturan interacciones automáticamente: Detectan interacciones sin especificarlas explícitamente

  5. Robustos a outliers: Las divisiones son basadas en rankings, no en valores absolutos

  6. Selección implícita de características: Variables irrelevantes no se usan en las divisiones

Desventajas de los Árboles de Decisión

  1. Alta varianza: Pequeños cambios en datos → árboles muy diferentes

    • Solución: Métodos ensemble (Random Forest, Gradient Boosting)
  2. Dificultad con relaciones lineales: Necesitan muchas divisiones para aproximar funciones lineales

  3. Fronteras de decisión restrictivas: Solo particiones rectangulares paralelas a los ejes

  4. Sesgo hacia variables con muchos valores: Tienden a seleccionar variables con más opciones de corte

  5. Inestabilidad: Pequeñas variaciones pueden cambiar completamente la estructura

  6. Sobreajuste natural: Sin restricciones, memorizan los datos de entrenamiento

Comparación Visual: Árbol vs Regresión Logística

Comparación de fronteras de decisión: Árbol vs Regresión Logística
Observaciones:
============================================================
- Regresión logística captura mejor la relación lineal subyacente
- Árbol de decisión crea fronteras rectangulares que aproximan la línea
- Para relaciones lineales, la regresión logística es más eficiente
- Para relaciones no lineales, los árboles son más flexibles

Aplicación Práctica: Dataset Real

from sklearn.datasets import load_breast_cancer
from sklearn.model_selection import cross_val_score, GridSearchCV
import pandas as pd

# Cargar dataset
cancer = load_breast_cancer()
X_cancer = cancer.data
y_cancer = cancer.target

print("DATASET: Wisconsin Breast Cancer")
print("=" * 60)
print(f"Número de muestras: {X_cancer.shape[0]}")
print(f"Número de características: {X_cancer.shape[1]}")
print(f"Clases: {cancer.target_names}")
print(f"Distribución: {np.bincount(y_cancer)}")

# Dividir datos
X_train_c, X_test_c, y_train_c, y_test_c = train_test_split(
    X_cancer, y_cancer, test_size=0.3, random_state=42, stratify=y_cancer
)

# 1. Árbol sin regularización
tree_unreg = DecisionTreeClassifier(random_state=42)
tree_unreg.fit(X_train_c, y_train_c)

print("\n1. ÁRBOL SIN REGULARIZACIÓN")
print("-" * 60)
print(f"Profundidad: {tree_unreg.get_depth()}")
print(f"Número de hojas: {tree_unreg.get_n_leaves()}")
print(f"Accuracy entrenamiento: {tree_unreg.score(X_train_c, y_train_c):.3f}")
print(f"Accuracy prueba: {tree_unreg.score(X_test_c, y_test_c):.3f}")

# 2. Búsqueda de hiperparámetros óptimos
param_grid = {
    'max_depth': [3, 5, 7, 10, None],
    'min_samples_split': [2, 5, 10, 20],
    'min_samples_leaf': [1, 2, 5, 10],
    'criterion': ['gini', 'entropy']
}

print("\n2. BÚSQUEDA DE HIPERPARÁMETROS (Grid Search)")
print("-" * 60)
print("Evaluando combinaciones de hiperparámetros con CV...")

grid_search = GridSearchCV(
    DecisionTreeClassifier(random_state=42),
    param_grid,
    cv=5,
    scoring='accuracy',
    n_jobs=-1
)
grid_search.fit(X_train_c, y_train_c)

print(f"Mejor combinación de parámetros:")
for param, value in grid_search.best_params_.items():
    print(f"  {param}: {value}")

# 3. Evaluar mejor modelo
best_tree = grid_search.best_estimator_

print("\n3. MEJOR ÁRBOL (después de optimización)")
print("-" * 60)
print(f"Profundidad: {best_tree.get_depth()}")
print(f"Número de hojas: {best_tree.get_n_leaves()}")
print(f"Accuracy entrenamiento: {best_tree.score(X_train_c, y_train_c):.3f}")
print(f"Accuracy prueba: {best_tree.score(X_test_c, y_test_c):.3f}")

# 4. Validación cruzada
cv_scores = cross_val_score(best_tree, X_train_c, y_train_c, cv=5)
print(f"\nValidación cruzada (5-fold):")
print(f"  Scores: {cv_scores}")
print(f"  Media: {cv_scores.mean():.3f} (+/- {cv_scores.std():.3f})")
DATASET: Wisconsin Breast Cancer
============================================================
Número de muestras: 569
Número de características: 30
Clases: ['malignant' 'benign']
Distribución: [212 357]

1. ÁRBOL SIN REGULARIZACIÓN
------------------------------------------------------------
Profundidad: 6
Número de hojas: 16
Accuracy entrenamiento: 1.000
Accuracy prueba: 0.918

2. BÚSQUEDA DE HIPERPARÁMETROS (Grid Search)
------------------------------------------------------------
Evaluando combinaciones de hiperparámetros con CV...
Mejor combinación de parámetros:
  criterion: gini
  max_depth: 3
  min_samples_leaf: 2
  min_samples_split: 2

3. MEJOR ÁRBOL (después de optimización)
------------------------------------------------------------
Profundidad: 3
Número de hojas: 7
Accuracy entrenamiento: 0.980
Accuracy prueba: 0.924

Validación cruzada (5-fold):
  Scores: [0.9        0.95       0.9        0.97468354 1.        ]
  Media: 0.945 (+/- 0.040)
# Importancia de características
importances_cancer = best_tree.feature_importances_
indices_cancer = np.argsort(importances_cancer)[::-1][:10]  # Top 10

plt.figure(figsize=(10, 6))
plt.barh(range(10), importances_cancer[indices_cancer], color='coral', alpha=0.7)
plt.yticks(range(10), [cancer.feature_names[i] for i in indices_cancer])
plt.xlabel('Importancia (Reducción de Impureza)', fontsize=12)
plt.title('Top 10 Características Más Importantes', fontsize=13)
plt.gca().invert_yaxis()
plt.grid(True, alpha=0.3, axis='x')

# Añadir valores
for i, imp in enumerate(importances_cancer[indices_cancer]):
    plt.text(imp + 0.005, i, f'{imp:.3f}', va='center', fontsize=10)

plt.tight_layout()
plt.show()

Top 10 características más importantes para clasificar cáncer de mama

Bagging de Árboles

Motivación: El Problema de la Alta Varianza

Como hemos visto, los árboles de decisión individuales sufren de alta varianza: pequeños cambios en los datos de entrenamiento pueden producir árboles completamente diferentes. Esta inestabilidad limita su capacidad de generalización.

Recordemos la descomposición bias-variance del error esperado:

\[\text{Error esperado} = \text{Bias}^2 + \text{Varianza} + \text{Ruido irreducible}\]

Los árboles grandes (sin poda) tienen:

  • Bajo sesgo: Pueden aproximar relaciones complejas
  • Alta varianza: Son muy sensibles a los datos específicos de entrenamiento

Bagging (Bootstrap Aggregating) es una técnica que reduce la varianza sin aumentar significativamente el sesgo, mejorando así el desempeño general del modelo.

¿Qué es Bagging?

Bagging combina las predicciones de múltiples modelos entrenados en diferentes submuestras de los datos. La idea fundamental es:

“Si tenemos múltiples estimadores independientes con la misma distribución, el promedio de sus predicciones tiene la misma media (sesgo) pero menor varianza.”

Matemáticamente, si tenemos \(B\) modelos independientes \(\hat{f}_1(x), \hat{f}_2(x), ..., \hat{f}_B(x)\) con:

\[\mathbb{E}[\hat{f}_b(x)] = \mu(x), \quad \text{Var}[\hat{f}_b(x)] = \sigma^2(x)\]

Entonces el promedio tiene:

\[\mathbb{E}\left[\frac{1}{B}\sum_{b=1}^B \hat{f}_b(x)\right] = \mu(x) \quad \text{(mismo sesgo)}\]

\[\text{Var}\left[\frac{1}{B}\sum_{b=1}^B \hat{f}_b(x)\right] = \frac{\sigma^2(x)}{B} \quad \text{(varianza reducida)}\]

El problema es que en la práctica no tenemos múltiples conjuntos de entrenamiento independientes. Bagging resuelve esto usando bootstrap.

El Algoritmo de Bagging

Algoritmo: Bagging para Árboles de Decisión

Entrada:
  - Conjunto de entrenamiento D = {(x₁, y₁), ..., (xₙ, yₙ)}
  - Número de árboles B

Para b = 1 hasta B:
  1. Generar muestra bootstrap D*ᵦ:
     - Muestrear n observaciones de D con reemplazo
     - Aproximadamente 63% de las observaciones originales aparecerán al menos una vez

  2. Entrenar árbol completo T*ᵦ en D*ᵦ:
     - Sin poda (dejar crecer hasta profundidad máxima)
     - min_samples_leaf puede ser mayor (ej: 5-10) para árboles más estables

Para predecir y = f(x) para nueva observación x:
  - Regresión: ŷ(x) = (1/B) ∑ᵇ₌₁ᴮ T*ᵦ(x)
  - Clasificación: ŷ(x) = mayoría de votos o promedio de probabilidades
Muestreo Bootstrap

En cada muestra bootstrap de tamaño \(n\):

  • ≈ 63.2% de las observaciones originales aparecen al menos una vez
  • ≈ 36.8% de las observaciones nunca son seleccionadas (llamadas out-of-bag o OOB)

Esto ocurre porque la probabilidad de que una observación NO sea seleccionada en \(n\) extracciones es:

\[\left(1 - \frac{1}{n}\right)^n \to \frac{1}{e} \approx 0.368 \quad \text{cuando } n \to \infty\]

Implementación en Python

from sklearn.ensemble import BaggingClassifier
from sklearn.tree import DecisionTreeClassifier
from sklearn.model_selection import train_test_split
from sklearn.datasets import make_classification
import numpy as np
import matplotlib.pyplot as plt

# Generar datos sintéticos
np.random.seed(42)
X, y = make_classification(
    n_samples=400,
    n_features=2,
    n_informative=2,
    n_redundant=0,
    n_clusters_per_class=1,
    flip_y=0.15,
    random_state=42
)

# Dividir datos
X_train, X_test, y_train, y_test = train_test_split(
    X, y, test_size=0.3, random_state=42
)

# 1. Árbol individual (sin bagging)
single_tree = DecisionTreeClassifier(random_state=42)
single_tree.fit(X_train, y_train)

# 2. Bagging con diferentes números de árboles
n_trees_list = [1, 10, 50, 100, 200]
bagging_models = []

for n_trees in n_trees_list:
    bagging = BaggingClassifier(
        estimator=DecisionTreeClassifier(),
        n_estimators=n_trees,
        max_samples=1.0,  # Usar 100% de los datos en cada bootstrap
        max_features=1.0,  # Usar todas las características
        bootstrap=True,
        random_state=42,
        n_jobs=-1
    )
    bagging.fit(X_train, y_train)
    bagging_models.append(bagging)

# Evaluar accuracy
print("COMPARACIÓN: Árbol Individual vs Bagging")
print("=" * 60)
print(f"{'Modelo':<30} {'Train Acc':<12} {'Test Acc':<12}")
print("-" * 60)

train_acc_single = single_tree.score(X_train, y_train)
test_acc_single = single_tree.score(X_test, y_test)
print(f"{'Árbol individual':<30} {train_acc_single:<12.3f} {test_acc_single:<12.3f}")

for n_trees, model in zip(n_trees_list, bagging_models):
    train_acc = model.score(X_train, y_train)
    test_acc = model.score(X_test, y_test)
    print(f"{'Bagging (B=' + str(n_trees) + ')':<30} {train_acc:<12.3f} {test_acc:<12.3f}")
COMPARACIÓN: Árbol Individual vs Bagging
============================================================
Modelo                         Train Acc    Test Acc    
------------------------------------------------------------
Árbol individual               1.000        0.675       
Bagging (B=1)                  0.918        0.733       
Bagging (B=10)                 0.971        0.783       
Bagging (B=50)                 1.000        0.758       
Bagging (B=100)                1.000        0.758       
Bagging (B=200)                1.000        0.750       

Análisis de Bias-Variance con Bagging

La reducción de varianza en bagging depende de la correlación entre los árboles. La varianza real del ensemble es:

\[\text{Var}[\bar{T}(x)] = \sigma^2(x) \left[\frac{1}{B} + \left(1 - \frac{1}{B}\right)\rho(x)\right]\]

Donde:

  • \(\sigma^2(x)\) es la varianza de un árbol individual
  • \(\rho(x)\) es la correlación promedio entre pares de árboles
  • \(B\) es el número de árboles en el ensemble

Análisis del límite cuando \(B \to \infty\):

\[\lim_{B \to \infty} \text{Var}[\bar{T}(x)] = \sigma^2(x) \cdot \rho(x)\]

Implicaciones:

  1. Si \(\rho(x) = 0\) (árboles independientes): Varianza → 0 cuando \(B \to \infty\)
  2. Si \(\rho(x) = 1\) (árboles idénticos): Varianza = \(\sigma^2(x)\) (sin mejora) ✗
  3. En la práctica: \(0 < \rho(x) < 1\), mejora limitada pero significativa

Como las muestras bootstrap no son independientes (se extraen del mismo conjunto de datos), existe correlación positiva entre los árboles, lo que limita la reducción de varianza.

Análisis de la reducción de varianza con Bagging

Varianza de predicciones por número de árboles:
============================================================
B (árboles)     Varianza        Reducción %    
------------------------------------------------------------
1               0.0124          0.0            
5               0.0183          -47.3          
10              0.0095          23.3           
25              0.0038          69.4           
50              0.0018          85.8           
100             0.0009          92.8           

Error Out-of-Bag (OOB)

Una ventaja única de bagging es que podemos estimar el error de test sin necesidad de un conjunto de validación separado, usando las observaciones out-of-bag.

Algoritmo para calcular OOB Error:

Para cada observación i en el conjunto de entrenamiento:
  1. Identificar qué árboles NO usaron la observación i (≈ 36.8% de los árboles)
  2. Obtener predicción promediando solo esos árboles: ŷᵢ^OOB
  3. Comparar ŷᵢ^OOB con yᵢ

OOB Error = (1/n) ∑ᵢ₌₁ⁿ L(yᵢ, ŷᵢ^OOB)

El error OOB es una estimación casi insesgada del error de test, similar a validación cruzada leave-one-out pero mucho más eficiente computacionalmente.

from sklearn.metrics import accuracy_score

# Entrenar bagging con OOB habilitado
n_trees_range = range(1, 101, 5)
oob_errors = []
test_errors = []

for n_trees in n_trees_range:
    bagging_oob = BaggingClassifier(
        estimator=DecisionTreeClassifier(),
        n_estimators=n_trees,
        bootstrap=True,
        oob_score=True,  # Calcular OOB score
        random_state=42,
        n_jobs=-1
    )
    bagging_oob.fit(X_train, y_train)

    # OOB error
    oob_accuracy = bagging_oob.oob_score_
    oob_errors.append(1 - oob_accuracy)

    # Test error
    test_accuracy = bagging_oob.score(X_test, y_test)
    test_errors.append(1 - test_accuracy)

# Visualización
fig, axes = plt.subplots(1, 2, figsize=(12, 5))

# Panel 1: Curvas de error
axes[0].plot(n_trees_range, oob_errors, 'o-', label='OOB Error',
            linewidth=2, markersize=4, color='blue')
axes[0].plot(n_trees_range, test_errors, 's-', label='Test Error',
            linewidth=2, markersize=4, color='red')
axes[0].set_xlabel('Número de Árboles', fontsize=11)
axes[0].set_ylabel('Tasa de Error', fontsize=11)
axes[0].set_title('OOB Error vs Test Error', fontsize=12, fontweight='bold')
axes[0].legend(fontsize=10)
axes[0].grid(True, alpha=0.3)

# Panel 2: Diferencia entre OOB y Test
difference = np.array(oob_errors) - np.array(test_errors)
axes[1].plot(n_trees_range, difference, 'o-', linewidth=2, markersize=4, color='green')
axes[1].axhline(y=0, color='black', linestyle='--', linewidth=1)
axes[1].fill_between(n_trees_range, 0, difference, alpha=0.3, color='green')
axes[1].set_xlabel('Número de Árboles', fontsize=11)
axes[1].set_ylabel('OOB Error - Test Error', fontsize=11)
axes[1].set_title('Diferencia entre OOB y Test Error', fontsize=12, fontweight='bold')
axes[1].grid(True, alpha=0.3)

plt.tight_layout()
plt.show()

print("\nComparación OOB vs Test Error:")
print("=" * 60)
print(f"Correlación entre OOB y Test Error: {np.corrcoef(oob_errors, test_errors)[0,1]:.3f}")
print(f"Diferencia promedio: {np.mean(difference):.4f}")
print(f"Desviación estándar de la diferencia: {np.std(difference):.4f}")
/Users/xwing/miniforge3/envs/mineria_datos/lib/python3.11/site-packages/sklearn/ensemble/_bagging.py:917: UserWarning: Some inputs do not have OOB scores. This probably means too few estimators were used to compute any reliable oob estimates.
  warn(
/Users/xwing/miniforge3/envs/mineria_datos/lib/python3.11/site-packages/sklearn/ensemble/_bagging.py:923: RuntimeWarning: invalid value encountered in divide
  oob_decision_function = predictions / predictions.sum(axis=1)[:, np.newaxis]
/Users/xwing/miniforge3/envs/mineria_datos/lib/python3.11/site-packages/sklearn/ensemble/_bagging.py:917: UserWarning: Some inputs do not have OOB scores. This probably means too few estimators were used to compute any reliable oob estimates.
  warn(
/Users/xwing/miniforge3/envs/mineria_datos/lib/python3.11/site-packages/sklearn/ensemble/_bagging.py:923: RuntimeWarning: invalid value encountered in divide
  oob_decision_function = predictions / predictions.sum(axis=1)[:, np.newaxis]

Comparación entre OOB Error y Test Error

Comparación OOB vs Test Error:
============================================================
Correlación entre OOB y Test Error: 0.345
Diferencia promedio: -0.0104
Desviación estándar de la diferencia: 0.0371

Importancia de Variables en Bagging

Bagging permite calcular la importancia de variables de manera más robusta que un árbol individual, usando el método de permutación propuesto por Breiman.

Algoritmo: Importancia por Permutación con OOB

Para cada variable k:
  1. Para cada árbol T*ᵦ en el ensemble:
     a. Calcular error OOB normal: Error_OOBᵦ
     b. Permutar aleatoriamente los valores de variable k en datos OOB
     c. Calcular error OOB con permutación: Error_OOB_permᵦ(k)
     d. Degradación: Dₖ(T*ᵦ) = Error_OOB_permᵦ(k) - Error_OOBᵦ

  2. Importancia(k) = (1/B) ∑ᵇ₌₁ᴮ Dₖ(T*ᵦ)

Variables importantes → Mayor degradación al permutar
Variables irrelevantes → Poca o ninguna degradación

Intuición: Si una variable es importante, romper su relación con la variable respuesta (mediante permutación) degrada significativamente las predicciones.

# Generar datos con más características
from sklearn.datasets import make_classification

X_multi, y_multi = make_classification(
    n_samples=500,
    n_features=10,
    n_informative=6,
    n_redundant=2,
    n_repeated=0,
    random_state=42
)

X_train_m, X_test_m, y_train_m, y_test_m = train_test_split(
    X_multi, y_multi, test_size=0.3, random_state=42
)

feature_names_m = [f'X{i+1}' for i in range(10)]

# 1. Árbol individual
tree_single = DecisionTreeClassifier(max_depth=10, random_state=42)
tree_single.fit(X_train_m, y_train_m)
importance_tree = tree_single.feature_importances_

# 2. Bagging
bagging_multi = BaggingClassifier(
    estimator=DecisionTreeClassifier(),
    n_estimators=100,
    bootstrap=True,
    oob_score=True,
    random_state=42,
    n_jobs=-1
)
bagging_multi.fit(X_train_m, y_train_m)

# Calcular importancia promediando importancias de árboles individuales
importance_bagging = np.mean([
    tree.feature_importances_ for tree in bagging_multi.estimators_
], axis=0)

# Visualización comparativa
fig, axes = plt.subplots(1, 2, figsize=(12, 5))

# Panel 1: Árbol individual
indices_tree = np.argsort(importance_tree)[::-1]
axes[0].barh(range(10), importance_tree[indices_tree], color='steelblue', alpha=0.7)
axes[0].set_yticks(range(10))
axes[0].set_yticklabels([feature_names_m[i] for i in indices_tree])
axes[0].set_xlabel('Importancia', fontsize=11)
axes[0].set_title('Árbol Individual', fontsize=12, fontweight='bold')
axes[0].grid(True, alpha=0.3, axis='x')

# Panel 2: Bagging
indices_bag = np.argsort(importance_bagging)[::-1]
axes[1].barh(range(10), importance_bagging[indices_bag], color='coral', alpha=0.7)
axes[1].set_yticks(range(10))
axes[1].set_yticklabels([feature_names_m[i] for i in indices_bag])
axes[1].set_xlabel('Importancia', fontsize=11)
axes[1].set_title('Bagging (100 árboles)', fontsize=12, fontweight='bold')
axes[1].grid(True, alpha=0.3, axis='x')

plt.tight_layout()
plt.show()

print("Comparación de Accuracy:")
print("=" * 60)
print(f"Árbol individual: {tree_single.score(X_test_m, y_test_m):.3f}")
print(f"Bagging (OOB):    {bagging_multi.oob_score_:.3f}")
print(f"Bagging (Test):   {bagging_multi.score(X_test_m, y_test_m):.3f}")

Importancia de variables en Bagging vs Árbol Individual
Comparación de Accuracy:
============================================================
Árbol individual: 0.853
Bagging (OOB):    0.866
Bagging (Test):   0.887

Fronteras de Decisión: Árbol Individual vs Bagging

Comparación de fronteras de decisión: Árbol Individual vs Bagging

Observaciones:

  • El árbol individual crea fronteras muy complejas y sobreajustadas
  • Bagging suaviza las fronteras al promediar múltiples árboles, reduciendo overfitting
  • Las regiones de decisión en bagging son más estables y generalizables

Ventajas y Desventajas de Bagging

Ventajas de Bagging
  1. Reducción de varianza: Mejora significativa sobre árboles individuales
  2. Mantiene bajo sesgo: Usa árboles grandes sin poda
  3. OOB error: Estimación de test error sin conjunto de validación adicional
  4. Fácil paralelización: Árboles se entrenan independientemente
  5. Importancia de variables robusta: Menos sensible a variabilidad en datos
  6. Raramente sobreajusta: Aumentar \(B\) no degrada desempeño en test
  7. Hereda ventajas de árboles: Robusto a outliers, maneja datos mixtos
Desventajas de Bagging
  1. Correlación entre árboles: Limita reducción de varianza (todos usan mismos datos)
  2. Pérdida de interpretabilidad: Ya no tenemos un árbol simple de visualizar
  3. Costo computacional: Entrenar y almacenar múltiples árboles
  4. Predicción más lenta: Debe consultar todos los árboles para una predicción
  5. Mejora modesta: Random Forest supera a bagging al decorrelacionar más los árboles

¿Cuántos Árboles Usar?

# Evaluar convergencia
n_trees_conv = range(1, 201, 5)
train_scores_conv = []
test_scores_conv = []

for n_trees in n_trees_conv:
    bagging_conv = BaggingClassifier(
        estimator=DecisionTreeClassifier(),
        n_estimators=n_trees,
        bootstrap=True,
        random_state=42,
        n_jobs=-1
    )
    bagging_conv.fit(X_train, y_train)
    train_scores_conv.append(bagging_conv.score(X_train, y_train))
    test_scores_conv.append(bagging_conv.score(X_test, y_test))

# Visualización
plt.figure(figsize=(10, 6))
plt.plot(n_trees_conv, train_scores_conv, label='Entrenamiento',
        linewidth=2, color='blue', alpha=0.7)
plt.plot(n_trees_conv, test_scores_conv, label='Prueba',
        linewidth=2.5, color='red')
plt.xlabel('Número de Árboles (B)', fontsize=12)
plt.ylabel('Accuracy', fontsize=12)
plt.title('Convergencia de Bagging con Número de Árboles', fontsize=13, fontweight='bold')
plt.legend(fontsize=11)
plt.grid(True, alpha=0.3)

# Marcar punto de convergencia (cambio < 0.001)
diffs = np.abs(np.diff(test_scores_conv))
convergence_idx = np.where(diffs < 0.001)[0][0] if any(diffs < 0.001) else len(n_trees_conv)-1
convergence_B = n_trees_conv[convergence_idx]
plt.axvline(x=convergence_B, color='green', linestyle='--', linewidth=2,
           label=f'Convergencia ≈ B={convergence_B}')
plt.legend(fontsize=11)

plt.tight_layout()
plt.show()

print("Recomendación sobre número de árboles:")
print("=" * 60)
print(f"Convergencia aproximada en: B = {convergence_B}")
print(f"Test accuracy en B={convergence_B}: {test_scores_conv[convergence_idx]:.4f}")
print(f"Test accuracy en B={n_trees_conv[-1]}: {test_scores_conv[-1]:.4f}")
print(f"\nEn la práctica:")
print("  - B = 50-100: Generalmente suficiente")
print("  - B = 500-1000: Común en producción para máxima estabilidad")
print("  - Más árboles → Más computación pero nunca daña (no overfitting)")

Convergencia del accuracy con el número de árboles en Bagging
Recomendación sobre número de árboles:
============================================================
Convergencia aproximada en: B = 11
Test accuracy en B=11: 0.7750
Test accuracy en B=196: 0.7500

En la práctica:
  - B = 50-100: Generalmente suficiente
  - B = 500-1000: Común en producción para máxima estabilidad
  - Más árboles → Más computación pero nunca daña (no overfitting)

Bagging vs Random Forest

Aunque bagging es efectivo, en la práctica Random Forest es mucho más popular. La principal diferencia es:

Bagging:

  • Cada árbol usa todas las características en cada división
  • Árboles están correlacionados porque usan las mismas variables

Random Forest:

  • Cada división considera solo una muestra aleatoria de características (típicamente \(\sqrt{p}\) o \(p/3\))
  • Mayor decorrelación entre árboles → Mayor reducción de varianza

Veamos ahora en detalle cómo funciona Random Forest.

Random Forest

Motivación: Decorrelación de Árboles

Como vimos, bagging reduce la varianza promediando múltiples árboles entrenados en muestras bootstrap. Sin embargo, la reducción está limitada por la correlación entre árboles:

\[\text{Var}[\bar{T}(x)] = \sigma^2(x) \cdot \rho(x) + \frac{\sigma^2(x)(1-\rho(x))}{B}\]

Cuando \(B \to \infty\), la varianza converge a \(\sigma^2(x) \cdot \rho(x)\), no a cero.

Problema en bagging: Si existe una característica muy predictiva, todos los árboles la usarán en las primeras divisiones, haciendo que los árboles se parezcan mucho entre sí.

Solución de Random Forest: Forzar decorrelación restringiendo las características disponibles en cada división.

El Algoritmo de Random Forest

Random Forest extiende bagging añadiendo aleatorización en la selección de características:

Algoritmo: Random Forest

Entrada:
  - Conjunto de entrenamiento D = {(x₁, y₁), ..., (xₙ, yₙ)}
  - Número de árboles B
  - Número de características por división m (típicamente √p para clasificación, p/3 para regresión)

Para b = 1 hasta B:
  1. Generar muestra bootstrap D*ᵦ de tamaño n

  2. Construir árbol T*ᵦ en D*ᵦ con modificación:
     En cada división del árbol:
       a) Seleccionar m características aleatorias del total p
       b) Encontrar mejor división usando SOLO esas m características
       c) Realizar la división

  3. Guardar árbol completo T*ᵦ (sin poda)

Predicción para nueva observación x:
  - Clasificación: ŷ(x) = voto mayoritario de {T*₁(x), ..., T*ᵦ(x)}
  - Regresión: ŷ(x) = (1/B) ∑ᵇ₌₁ᴮ T*ᵦ(x)

Diferencia clave con bagging: En cada nodo, solo se consideran \(m < p\) características aleatorias para la división.

Hiperparámetros Clave

1. Número de árboles (B o n_estimators)

  • Valores típicos: 100-500
  • Más árboles → Mejor (no hay overfitting), pero mayor costo computacional
  • Recomendación: Empezar con 100-200

2. Número de características por división (m o max_features)

  • Clasificación: \(m = \sqrt{p}\) (default en scikit-learn)
  • Regresión: \(m = p/3\) (default en scikit-learn)
  • Valores más pequeños → Mayor decorrelación pero mayor sesgo
  • Valores más grandes → Menor decorrelación pero menor sesgo

3. Profundidad del árbol (max_depth)

  • Default: None (árboles completos)
  • Random Forest usa árboles muy profundos, la regularización viene del ensemble
  • Limitar solo si hay problemas de memoria o tiempo de entrenamiento

4. Tamaño mínimo de hoja (min_samples_leaf)

  • Valores típicos: 1 (clasificación), 5 (regresión)
  • Mayor → Árboles más suaves, menor varianza

5. Número de muestras para dividir (min_samples_split)

  • Default: 2
  • Mayor → Regularización más fuerte

Implementación y Comparación

from sklearn.ensemble import RandomForestClassifier, BaggingClassifier
from sklearn.tree import DecisionTreeClassifier
from sklearn.model_selection import train_test_split
from sklearn.datasets import make_classification
import numpy as np
import matplotlib.pyplot as plt

# Generar datos
np.random.seed(42)
X, y = make_classification(
    n_samples=500,
    n_features=20,
    n_informative=15,
    n_redundant=5,
    random_state=42
)

X_train, X_test, y_train, y_test = train_test_split(
    X, y, test_size=0.3, random_state=42
)

print("COMPARACIÓN: Árbol → Bagging → Random Forest")
print("=" * 70)

# 1. Árbol individual
tree_single = DecisionTreeClassifier(random_state=42)
tree_single.fit(X_train, y_train)
train_acc_tree = tree_single.score(X_train, y_train)
test_acc_tree = tree_single.score(X_test, y_test)

print(f"\n1. Árbol Individual")
print("-" * 70)
print(f"   Train Accuracy: {train_acc_tree:.4f}")
print(f"   Test Accuracy:  {test_acc_tree:.4f}")
print(f"   Overfitting:    {train_acc_tree - test_acc_tree:.4f}")

# 2. Bagging
bagging_model = BaggingClassifier(
    estimator=DecisionTreeClassifier(),
    n_estimators=100,
    bootstrap=True,
    oob_score=True,
    random_state=42,
    n_jobs=-1
)
bagging_model.fit(X_train, y_train)
train_acc_bag = bagging_model.score(X_train, y_train)
test_acc_bag = bagging_model.score(X_test, y_test)
oob_acc_bag = bagging_model.oob_score_

print(f"\n2. Bagging (100 árboles)")
print("-" * 70)
print(f"   Train Accuracy: {train_acc_bag:.4f}")
print(f"   OOB Accuracy:   {oob_acc_bag:.4f}")
print(f"   Test Accuracy:  {test_acc_bag:.4f}")
print(f"   Overfitting:    {train_acc_bag - test_acc_bag:.4f}")

# 3. Random Forest
rf_model = RandomForestClassifier(
    n_estimators=100,
    max_features='sqrt',  # √p características
    bootstrap=True,
    oob_score=True,
    random_state=42,
    n_jobs=-1
)
rf_model.fit(X_train, y_train)
train_acc_rf = rf_model.score(X_train, y_train)
test_acc_rf = rf_model.score(X_test, y_test)
oob_acc_rf = rf_model.oob_score_

print(f"\n3. Random Forest (100 árboles, max_features='sqrt')")
print("-" * 70)
print(f"   Train Accuracy: {train_acc_rf:.4f}")
print(f"   OOB Accuracy:   {oob_acc_rf:.4f}")
print(f"   Test Accuracy:  {test_acc_rf:.4f}")
print(f"   Overfitting:    {train_acc_rf - test_acc_rf:.4f}")

print(f"\n{'='*70}")
print("RESUMEN DE MEJORAS")
print("=" * 70)
print(f"Test Accuracy improvement (Árbol → Bagging):      {test_acc_bag - test_acc_tree:+.4f}")
print(f"Test Accuracy improvement (Bagging → RF):         {test_acc_rf - test_acc_bag:+.4f}")
print(f"Test Accuracy improvement (Árbol → RF):           {test_acc_rf - test_acc_tree:+.4f}")
COMPARACIÓN: Árbol → Bagging → Random Forest
======================================================================

1. Árbol Individual
----------------------------------------------------------------------
   Train Accuracy: 1.0000
   Test Accuracy:  0.7667
   Overfitting:    0.2333

2. Bagging (100 árboles)
----------------------------------------------------------------------
   Train Accuracy: 1.0000
   OOB Accuracy:   0.8629
   Test Accuracy:  0.8400
   Overfitting:    0.1600

3. Random Forest (100 árboles, max_features='sqrt')
----------------------------------------------------------------------
   Train Accuracy: 1.0000
   OOB Accuracy:   0.8743
   Test Accuracy:  0.8800
   Overfitting:    0.1200

======================================================================
RESUMEN DE MEJORAS
======================================================================
Test Accuracy improvement (Árbol → Bagging):      +0.0733
Test Accuracy improvement (Bagging → RF):         +0.0400
Test Accuracy improvement (Árbol → RF):           +0.1133

Análisis del Efecto de max_features

from sklearn.model_selection import cross_val_score

# Probar diferentes valores de max_features
max_features_values = [1, 2, 3, 5, 'sqrt', 'log2', None]
max_features_labels = []
train_scores_mf = []
test_scores_mf = []
cv_scores_mf = []

for mf in max_features_values:
    rf = RandomForestClassifier(
        n_estimators=100,
        max_features=mf,
        random_state=42,
        n_jobs=-1
    )
    rf.fit(X_train, y_train)

    train_scores_mf.append(rf.score(X_train, y_train))
    test_scores_mf.append(rf.score(X_test, y_test))

    # Cross-validation
    cv_scores = cross_val_score(rf, X_train, y_train, cv=5, n_jobs=-1)
    cv_scores_mf.append(cv_scores.mean())

    # Etiqueta para el gráfico
    if mf == 'sqrt':
        label = f'sqrt ({int(np.sqrt(X.shape[1]))})'
    elif mf == 'log2':
        label = f'log2 ({int(np.log2(X.shape[1]))})'
    elif mf is None:
        label = f'All ({X.shape[1]})'
    else:
        label = str(mf)
    max_features_labels.append(label)

# Visualización
fig, axes = plt.subplots(1, 2, figsize=(12, 5))

# Panel 1: Accuracy por max_features
x_pos = np.arange(len(max_features_labels))
width = 0.25

axes[0].bar(x_pos - width, train_scores_mf, width, label='Train', alpha=0.8, color='blue')
axes[0].bar(x_pos, cv_scores_mf, width, label='CV (5-fold)', alpha=0.8, color='green')
axes[0].bar(x_pos + width, test_scores_mf, width, label='Test', alpha=0.8, color='red')

axes[0].set_xlabel('max_features', fontsize=11)
axes[0].set_ylabel('Accuracy', fontsize=11)
axes[0].set_title('Impacto de max_features en Random Forest', fontsize=12, fontweight='bold')
axes[0].set_xticks(x_pos)
axes[0].set_xticklabels(max_features_labels, rotation=45, ha='right')
axes[0].legend()
axes[0].grid(True, alpha=0.3, axis='y')

# Panel 2: Overfitting (Train - Test gap)
overfitting_gap = np.array(train_scores_mf) - np.array(test_scores_mf)
colors = ['red' if gap > 0.1 else 'orange' if gap > 0.05 else 'green' for gap in overfitting_gap]

axes[1].bar(x_pos, overfitting_gap, color=colors, alpha=0.7, edgecolor='black')
axes[1].axhline(y=0, color='black', linestyle='-', linewidth=1)
axes[1].set_xlabel('max_features', fontsize=11)
axes[1].set_ylabel('Train Accuracy - Test Accuracy', fontsize=11)
axes[1].set_title('Gap de Overfitting por max_features', fontsize=12, fontweight='bold')
axes[1].set_xticks(x_pos)
axes[1].set_xticklabels(max_features_labels, rotation=45, ha='right')
axes[1].grid(True, alpha=0.3, axis='y')

# Añadir leyenda de colores
from matplotlib.patches import Patch
legend_elements = [
    Patch(facecolor='green', alpha=0.7, label='Bajo (<0.05)'),
    Patch(facecolor='orange', alpha=0.7, label='Moderado (0.05-0.10)'),
    Patch(facecolor='red', alpha=0.7, label='Alto (>0.10)')
]
axes[1].legend(handles=legend_elements, title='Overfitting', loc='upper right')

plt.tight_layout()
plt.show()

# Encontrar mejor max_features
best_idx = np.argmax(test_scores_mf)
print(f"\nMejor max_features: {max_features_labels[best_idx]}")
print(f"Test Accuracy: {test_scores_mf[best_idx]:.4f}")

Impacto del número de características (max_features) en Random Forest

Mejor max_features: 1
Test Accuracy: 0.9133

Curva de Aprendizaje: Número de Árboles

# Evaluar convergencia con número de árboles
n_trees_range = range(1, 201, 5)
train_scores_conv = []
oob_scores_conv = []
test_scores_conv = []

for n_trees in n_trees_range:
    rf_conv = RandomForestClassifier(
        n_estimators=n_trees,
        max_features='sqrt',
        oob_score=True,
        random_state=42,
        n_jobs=-1
    )
    rf_conv.fit(X_train, y_train)

    train_scores_conv.append(rf_conv.score(X_train, y_train))
    oob_scores_conv.append(rf_conv.oob_score_)
    test_scores_conv.append(rf_conv.score(X_test, y_test))

# Visualización
fig, axes = plt.subplots(1, 2, figsize=(12, 5))

# Panel 1: Accuracy vs Número de Árboles
axes[0].plot(n_trees_range, train_scores_conv, label='Train', linewidth=2, alpha=0.7)
axes[0].plot(n_trees_range, oob_scores_conv, label='OOB', linewidth=2, alpha=0.7)
axes[0].plot(n_trees_range, test_scores_conv, label='Test', linewidth=2.5)
axes[0].set_xlabel('Número de Árboles', fontsize=11)
axes[0].set_ylabel('Accuracy', fontsize=11)
axes[0].set_title('Convergencia de Random Forest', fontsize=12, fontweight='bold')
axes[0].legend()
axes[0].grid(True, alpha=0.3)

# Marcar punto de convergencia
diffs = np.abs(np.diff(test_scores_conv))
if any(diffs < 0.001):
    conv_idx = np.where(diffs < 0.001)[0][0]
    conv_trees = n_trees_range[conv_idx]
    axes[0].axvline(x=conv_trees, color='red', linestyle='--', linewidth=2,
                   label=f'Convergencia ≈ {conv_trees}')
    axes[0].legend()

# Panel 2: Variabilidad de Test Accuracy
window_size = 10
rolling_std = pd.Series(test_scores_conv).rolling(window=window_size).std()

axes[1].plot(n_trees_range, test_scores_conv, 'o-', markersize=3, label='Test Accuracy')
axes[1].plot(n_trees_range, rolling_std, linewidth=2, color='red',
            label=f'Desv. Std. (ventana={window_size})')
axes[1].set_xlabel('Número de Árboles', fontsize=11)
axes[1].set_ylabel('Valor', fontsize=11)
axes[1].set_title('Estabilización del Test Accuracy', fontsize=12, fontweight='bold')
axes[1].legend()
axes[1].grid(True, alpha=0.3)

plt.tight_layout()
plt.show()

print(f"\nRecomendación:")
print(f"  - Accuracy estabiliza alrededor de {conv_trees if any(diffs < 0.001) else 'N/A'} árboles")
print(f"  - Test accuracy final (200 árboles): {test_scores_conv[-1]:.4f}")
print(f"  - Variabilidad final: {rolling_std.iloc[-1]:.5f}")
/Users/xwing/miniforge3/envs/mineria_datos/lib/python3.11/site-packages/sklearn/ensemble/_forest.py:611: UserWarning: Some inputs do not have OOB scores. This probably means too few trees were used to compute any reliable OOB estimates.
  warn(
/Users/xwing/miniforge3/envs/mineria_datos/lib/python3.11/site-packages/sklearn/ensemble/_forest.py:611: UserWarning: Some inputs do not have OOB scores. This probably means too few trees were used to compute any reliable OOB estimates.
  warn(

Convergencia de Random Forest con el número de árboles

Recomendación:
  - Accuracy estabiliza alrededor de 21 árboles
  - Test accuracy final (200 árboles): 0.8867
  - Variabilidad final: 0.00984

Importancia de Variables en Random Forest

Random Forest proporciona dos medidas de importancia:

1. Mean Decrease in Impurity (MDI) - Default en scikit-learn

\[\text{Importancia}(X_j) = \frac{1}{B} \sum_{b=1}^{B} \sum_{t \in T_b : \text{usa } X_j} \frac{n_t}{n} \Delta I(t)\]

2. Permutation Importance - Más robusta

Mide la degradación en accuracy al permutar aleatoriamente una característica.

from sklearn.inspection import permutation_importance

# Entrenar Random Forest
rf_imp = RandomForestClassifier(
    n_estimators=100,
    max_features='sqrt',
    random_state=42,
    n_jobs=-1
)
rf_imp.fit(X_train, y_train)

# 1. Mean Decrease in Impurity (MDI)
mdi_importance = rf_imp.feature_importances_

# 2. Permutation Importance
perm_importance = permutation_importance(
    rf_imp, X_test, y_test, n_repeats=10, random_state=42, n_jobs=-1
)

# Visualización comparativa
fig, axes = plt.subplots(1, 2, figsize=(14, 6))

# Panel 1: MDI Importance (Top 10)
top_n = 10
mdi_indices = np.argsort(mdi_importance)[::-1][:top_n]
axes[0].barh(range(top_n), mdi_importance[mdi_indices], color='steelblue', alpha=0.7)
axes[0].set_yticks(range(top_n))
axes[0].set_yticklabels([f'X{i+1}' for i in mdi_indices])
axes[0].invert_yaxis()
axes[0].set_xlabel('Mean Decrease in Impurity', fontsize=11)
axes[0].set_title('Importancia MDI (Top 10)', fontsize=12, fontweight='bold')
axes[0].grid(True, alpha=0.3, axis='x')

# Añadir valores
for i, imp in enumerate(mdi_importance[mdi_indices]):
    axes[0].text(imp + 0.002, i, f'{imp:.3f}', va='center', fontsize=9)

# Panel 2: Permutation Importance (Top 10)
perm_means = perm_importance.importances_mean
perm_std = perm_importance.importances_std
perm_indices = np.argsort(perm_means)[::-1][:top_n]

axes[1].barh(range(top_n), perm_means[perm_indices],
            xerr=perm_std[perm_indices], color='coral', alpha=0.7, capsize=3)
axes[1].set_yticks(range(top_n))
axes[1].set_yticklabels([f'X{i+1}' for i in perm_indices])
axes[1].invert_yaxis()
axes[1].set_xlabel('Permutation Importance', fontsize=11)
axes[1].set_title('Importancia por Permutación (Top 10)', fontsize=12, fontweight='bold')
axes[1].grid(True, alpha=0.3, axis='x')

# Añadir valores
for i, (mean, std) in enumerate(zip(perm_means[perm_indices], perm_std[perm_indices])):
    axes[1].text(mean + 0.002, i, f'{mean:.3f}±{std:.3f}', va='center', fontsize=8)

plt.tight_layout()
plt.show()

# Tabla comparativa
print("\nComparación de Rankings (Top 10):")
print("=" * 70)
print(f"{'Rank':<6} {'MDI':<15} {'MDI Value':<15} {'Permutation':<15} {'Perm Value':<15}")
print("-" * 70)
for rank in range(top_n):
    mdi_feat = f"X{mdi_indices[rank]+1}"
    mdi_val = mdi_importance[mdi_indices[rank]]
    perm_feat = f"X{perm_indices[rank]+1}"
    perm_val = perm_means[perm_indices[rank]]
    print(f"{rank+1:<6} {mdi_feat:<15} {mdi_val:<15.4f} {perm_feat:<15} {perm_val:<15.4f}")

Importancia de variables en Random Forest (MDI vs Permutation)

Comparación de Rankings (Top 10):
======================================================================
Rank   MDI             MDI Value       Permutation     Perm Value     
----------------------------------------------------------------------
1      X9              0.1788          X9              0.1560         
2      X8              0.0653          X8              0.0193         
3      X1              0.0634          X12             0.0153         
4      X2              0.0559          X11             0.0147         
5      X10             0.0536          X10             0.0107         
6      X11             0.0480          X3              0.0107         
7      X6              0.0478          X1              0.0087         
8      X4              0.0477          X14             0.0067         
9      X5              0.0467          X15             0.0067         
10     X17             0.0447          X19             0.0067         

Fronteras de Decisión: Visualización 2D

Comparación de fronteras de decisión con diferentes métodos

Observaciones:

  1. Árbol individual: Fronteras muy irregulares, sobreajuste evidente
  2. Bagging: Fronteras más suaves pero aún correlacionadas
  3. Random Forest: Fronteras más suaves y generalizables

Análisis de Sesgo-Varianza

# Experimento: entrenar múltiples modelos en diferentes muestras bootstrap
n_experiments = 50
n_test_points = 30

X_test_sample = X_test[:n_test_points]
y_test_sample = y_test[:n_test_points]

# Almacenar predicciones
predictions_bagging = []
predictions_rf = []

for exp in range(n_experiments):
    # Generar muestra bootstrap del training set
    indices = np.random.choice(len(X_train), size=len(X_train), replace=True)
    X_boot = X_train[indices]
    y_boot = y_train[indices]

    # Bagging
    bag = BaggingClassifier(
        estimator=DecisionTreeClassifier(),
        n_estimators=50,
        random_state=exp,
        n_jobs=-1
    )
    bag.fit(X_boot, y_boot)
    pred_bag = bag.predict_proba(X_test_sample)[:, 1]
    predictions_bagging.append(pred_bag)

    # Random Forest
    rf = RandomForestClassifier(
        n_estimators=50,
        max_features='sqrt',
        random_state=exp,
        n_jobs=-1
    )
    rf.fit(X_boot, y_boot)
    pred_rf = rf.predict_proba(X_test_sample)[:, 1]
    predictions_rf.append(pred_rf)

predictions_bagging = np.array(predictions_bagging)
predictions_rf = np.array(predictions_rf)

# Calcular varianza por punto de test
variance_bagging = np.var(predictions_bagging, axis=0)
variance_rf = np.var(predictions_rf, axis=0)

# Visualización
fig, axes = plt.subplots(1, 2, figsize=(12, 5))

# Panel 1: Comparación de varianzas
axes[0].scatter(range(n_test_points), variance_bagging,
               label='Bagging', alpha=0.6, s=60, color='blue')
axes[0].scatter(range(n_test_points), variance_rf,
               label='Random Forest', alpha=0.6, s=60, color='red')
axes[0].axhline(y=np.mean(variance_bagging), color='blue',
               linestyle='--', linewidth=2, alpha=0.5, label='Media Bagging')
axes[0].axhline(y=np.mean(variance_rf), color='red',
               linestyle='--', linewidth=2, alpha=0.5, label='Media RF')
axes[0].set_xlabel('Punto de Test', fontsize=11)
axes[0].set_ylabel('Varianza de Predicciones', fontsize=11)
axes[0].set_title('Varianza por Punto de Test', fontsize=12, fontweight='bold')
axes[0].legend()
axes[0].grid(True, alpha=0.3)

# Panel 2: Distribución de varianzas
axes[1].hist(variance_bagging, bins=15, alpha=0.6, label='Bagging', color='blue', edgecolor='black')
axes[1].hist(variance_rf, bins=15, alpha=0.6, label='Random Forest', color='red', edgecolor='black')
axes[1].axvline(x=np.mean(variance_bagging), color='blue', linestyle='--', linewidth=2)
axes[1].axvline(x=np.mean(variance_rf), color='red', linestyle='--', linewidth=2)
axes[1].set_xlabel('Varianza', fontsize=11)
axes[1].set_ylabel('Frecuencia', fontsize=11)
axes[1].set_title('Distribución de Varianzas', fontsize=12, fontweight='bold')
axes[1].legend()
axes[1].grid(True, alpha=0.3, axis='y')

plt.tight_layout()
plt.show()

# Estadísticas
print("\nEstadísticas de Varianza:")
print("=" * 70)
print(f"{'Método':<20} {'Media':<15} {'Std':<15} {'Reducción vs Bagging':<20}")
print("-" * 70)
mean_var_bag = np.mean(variance_bagging)
mean_var_rf = np.mean(variance_rf)
reduction = (mean_var_bag - mean_var_rf) / mean_var_bag * 100

print(f"{'Bagging':<20} {mean_var_bag:<15.6f} {np.std(variance_bagging):<15.6f} {'-':<20}")
print(f"{'Random Forest':<20} {mean_var_rf:<15.6f} {np.std(variance_rf):<15.6f} {reduction:.2f}%")

Análisis de Sesgo-Varianza: Bagging vs Random Forest

Estadísticas de Varianza:
======================================================================
Método               Media           Std             Reducción vs Bagging
----------------------------------------------------------------------
Bagging              0.015281        0.013155        -                   
Random Forest        0.007110        0.003668        53.47%

Ventajas y Desventajas de Random Forest

Ventajas de Random Forest
  1. Excelente desempeño out-of-the-box: Pocos hiperparámetros que ajustar
  2. Reducción de varianza superior a bagging: Gracias a la decorrelación
  3. Robusto al sobreajuste: Aumentar árboles no degrada test performance
  4. OOB error: Estimación gratuita de error de test
  5. Importancia de variables: Dos métodos complementarios (MDI y permutación)
  6. Paralelizable: Árboles se entrenan independientemente
  7. Maneja datos mixtos: Numéricas y categóricas sin preprocesamiento
  8. Robusto a outliers y ruido: Hereda esta propiedad de los árboles
  9. Pocas suposiciones: No asume distribuciones específicas de los datos
Desventajas de Random Forest
  1. Pérdida de interpretabilidad: No es un modelo simple de visualizar
  2. Costo computacional: Mayor que árboles individuales
  3. Predicción lenta: Debe consultar todos los árboles (puede optimizarse)
  4. Uso de memoria: Debe almacenar todos los árboles
  5. No extrapola: Solo interpola dentro del rango de los datos de entrenamiento
  6. Menos efectivo en datos muy de alta dimensión: Cuando p >> n
  7. Sesgo hacia variables con muchos valores: En importancia MDI

Aplicación Práctica: Dataset Real

from sklearn.datasets import load_breast_cancer
from sklearn.model_selection import GridSearchCV, cross_val_score
from sklearn.metrics import classification_report, confusion_matrix
import pandas as pd

# Cargar datos
cancer = load_breast_cancer()
X_cancer = cancer.data
y_cancer = cancer.target

X_train_c, X_test_c, y_train_c, y_test_c = train_test_split(
    X_cancer, y_cancer, test_size=0.3, random_state=42, stratify=y_cancer
)

print("APLICACIÓN: Wisconsin Breast Cancer Dataset")
print("=" * 70)
print(f"Muestras: {X_cancer.shape[0]} | Características: {X_cancer.shape[1]}")
print(f"Clases: {cancer.target_names}")
print(f"Distribución: {dict(zip(*np.unique(y_cancer, return_counts=True)))}")

# 1. Random Forest con parámetros default
print("\n1. RANDOM FOREST (parámetros default)")
print("-" * 70)

rf_default = RandomForestClassifier(random_state=42, n_jobs=-1)
rf_default.fit(X_train_c, y_train_c)

train_acc_default = rf_default.score(X_train_c, y_train_c)
test_acc_default = rf_default.score(X_test_c, y_test_c)

print(f"Train Accuracy: {train_acc_default:.4f}")
print(f"Test Accuracy:  {test_acc_default:.4f}")

# 2. Optimización de hiperparámetros
print("\n2. OPTIMIZACIÓN DE HIPERPARÁMETROS (Grid Search)")
print("-" * 70)

param_grid = {
    'n_estimators': [50, 100, 200],
    'max_features': ['sqrt', 'log2'],
    'max_depth': [None, 10, 20, 30],
    'min_samples_split': [2, 5, 10],
    'min_samples_leaf': [1, 2, 4]
}

grid_search = GridSearchCV(
    RandomForestClassifier(random_state=42, n_jobs=-1),
    param_grid,
    cv=5,
    scoring='accuracy',
    n_jobs=-1,
    verbose=0
)

print("Buscando mejores hiperparámetros (esto puede tomar un momento)...")
grid_search.fit(X_train_c, y_train_c)

print(f"\nMejores hiperparámetros encontrados:")
for param, value in grid_search.best_params_.items():
    print(f"  {param}: {value}")

# 3. Evaluar mejor modelo
print("\n3. EVALUACIÓN DEL MEJOR MODELO")
print("-" * 70)

best_rf = grid_search.best_estimator_

train_acc_best = best_rf.score(X_train_c, y_train_c)
test_acc_best = best_rf.score(X_test_c, y_test_c)

print(f"Train Accuracy: {train_acc_best:.4f}")
print(f"Test Accuracy:  {test_acc_best:.4f}")

# Validación cruzada
cv_scores = cross_val_score(best_rf, X_train_c, y_train_c, cv=5, n_jobs=-1)
print(f"CV Accuracy:    {cv_scores.mean():.4f}{cv_scores.std():.4f})")

# Reporte de clasificación
y_pred = best_rf.predict(X_test_c)
print("\nReporte de Clasificación:")
print(classification_report(y_test_c, y_pred, target_names=cancer.target_names))

# Matriz de confusión
print("Matriz de Confusión:")
cm = confusion_matrix(y_test_c, y_pred)
print(cm)
APLICACIÓN: Wisconsin Breast Cancer Dataset
======================================================================
Muestras: 569 | Características: 30
Clases: ['malignant' 'benign']
Distribución: {np.int64(0): np.int64(212), np.int64(1): np.int64(357)}

1. RANDOM FOREST (parámetros default)
----------------------------------------------------------------------
Train Accuracy: 1.0000
Test Accuracy:  0.9357

2. OPTIMIZACIÓN DE HIPERPARÁMETROS (Grid Search)
----------------------------------------------------------------------
Buscando mejores hiperparámetros (esto puede tomar un momento)...

Mejores hiperparámetros encontrados:
  max_depth: None
  max_features: sqrt
  min_samples_leaf: 1
  min_samples_split: 2
  n_estimators: 100

3. EVALUACIÓN DEL MEJOR MODELO
----------------------------------------------------------------------
Train Accuracy: 1.0000
Test Accuracy:  0.9357
CV Accuracy:    0.9725 (±0.0330)

Reporte de Clasificación:
              precision    recall  f1-score   support

   malignant       0.92      0.91      0.91        64
      benign       0.94      0.95      0.95       107

    accuracy                           0.94       171
   macro avg       0.93      0.93      0.93       171
weighted avg       0.94      0.94      0.94       171

Matriz de Confusión:
[[ 58   6]
 [  5 102]]
# Importancia de variables
importances = best_rf.feature_importances_
indices = np.argsort(importances)[::-1][:10]

fig, axes = plt.subplots(1, 2, figsize=(12, 6))

# Panel 1: Importancia MDI
axes[0].barh(range(10), importances[indices], color='steelblue', alpha=0.7)
axes[0].set_yticks(range(10))
axes[0].set_yticklabels([cancer.feature_names[i] for i in indices])
axes[0].invert_yaxis()
axes[0].set_xlabel('Importancia (MDI)', fontsize=11)
axes[0].set_title('Top 10 Características (MDI)', fontsize=12, fontweight='bold')
axes[0].grid(True, alpha=0.3, axis='x')

for i, imp in enumerate(importances[indices]):
    axes[0].text(imp + 0.002, i, f'{imp:.3f}', va='center', fontsize=9)

# Panel 2: Permutation Importance
perm_imp = permutation_importance(
    best_rf, X_test_c, y_test_c, n_repeats=10, random_state=42, n_jobs=-1
)
perm_indices = np.argsort(perm_imp.importances_mean)[::-1][:10]

axes[1].barh(range(10), perm_imp.importances_mean[perm_indices],
            xerr=perm_imp.importances_std[perm_indices],
            color='coral', alpha=0.7, capsize=3)
axes[1].set_yticks(range(10))
axes[1].set_yticklabels([cancer.feature_names[i] for i in perm_indices])
axes[1].invert_yaxis()
axes[1].set_xlabel('Importancia (Permutación)', fontsize=11)
axes[1].set_title('Top 10 Características (Permutación)', fontsize=12, fontweight='bold')
axes[1].grid(True, alpha=0.3, axis='x')

plt.tight_layout()
plt.show()

Top 10 características más importantes para diagnóstico de cáncer (Random Forest)

Conclusiones y Mejores Prácticas

Recomendaciones para Usar Árboles de Decisión

  1. Comienza simple: Empieza con árboles poco profundos (max_depth=3-5)

  2. Usa validación cruzada: Para seleccionar hiperparámetros óptimos

  3. Considera la interpretabilidad: Si necesitas explicar decisiones, mantén árboles pequeños

  4. Combina con ensemble: Para producción, considera Random Forest o Gradient Boosting

  5. Analiza importancia de variables: Para entender qué características son relevantes

  6. Visualiza el árbol: Ayuda a detectar problemas y entender el modelo

  7. Compara con baselines: Árbol vs regresión logística en datos lineales

Cuándo Usar Árboles de Decisión

Usar árboles cuando: - Necesitas interpretabilidad - Tienes interacciones complejas entre variables - Variables numéricas y categóricas mezcladas - Outliers en los datos - Recursos computacionales limitados (árboles son rápidos)

Evitar árboles individuales cuando: - Datos con relaciones predominantemente lineales - Necesitas el mejor desempeño predictivo (usar ensemble) - Tienes muy pocos datos (alta varianza) - Variables con muchas categorías (sesgo en selección)

Próximos Pasos: Métodos Ensemble

Los árboles individuales tienen limitaciones, pero combinándolos podemos crear modelos extremadamente poderosos:

  1. Bagging: Reduce varianza promediando múltiples árboles
  2. Random Forest: Bagging + aleatorización de características
  3. Gradient Boosting: Construye árboles secuencialmente para corregir errores
  4. XGBoost, LightGBM, CatBoost: Implementaciones optimizadas de boosting

Estos métodos ensemble están entre los algoritmos más efectivos en machine learning y serán tema de capítulos futuros.


Referencias clave:

  • Breiman, L., Friedman, J., Stone, C. J., & Olshen, R. A. (1984). Classification and regression trees. CRC press.
  • Hastie, T., Tibshirani, R., & Friedman, J. (2009). The elements of statistical learning (2nd ed.). Springer.
  • James, G., Witten, D., Hastie, T., & Tibshirani, R. (2013). An introduction to statistical learning. Springer.